系部资讯
学生活动
通知公告
当前位置: 首页 >新闻动态 >通知公告
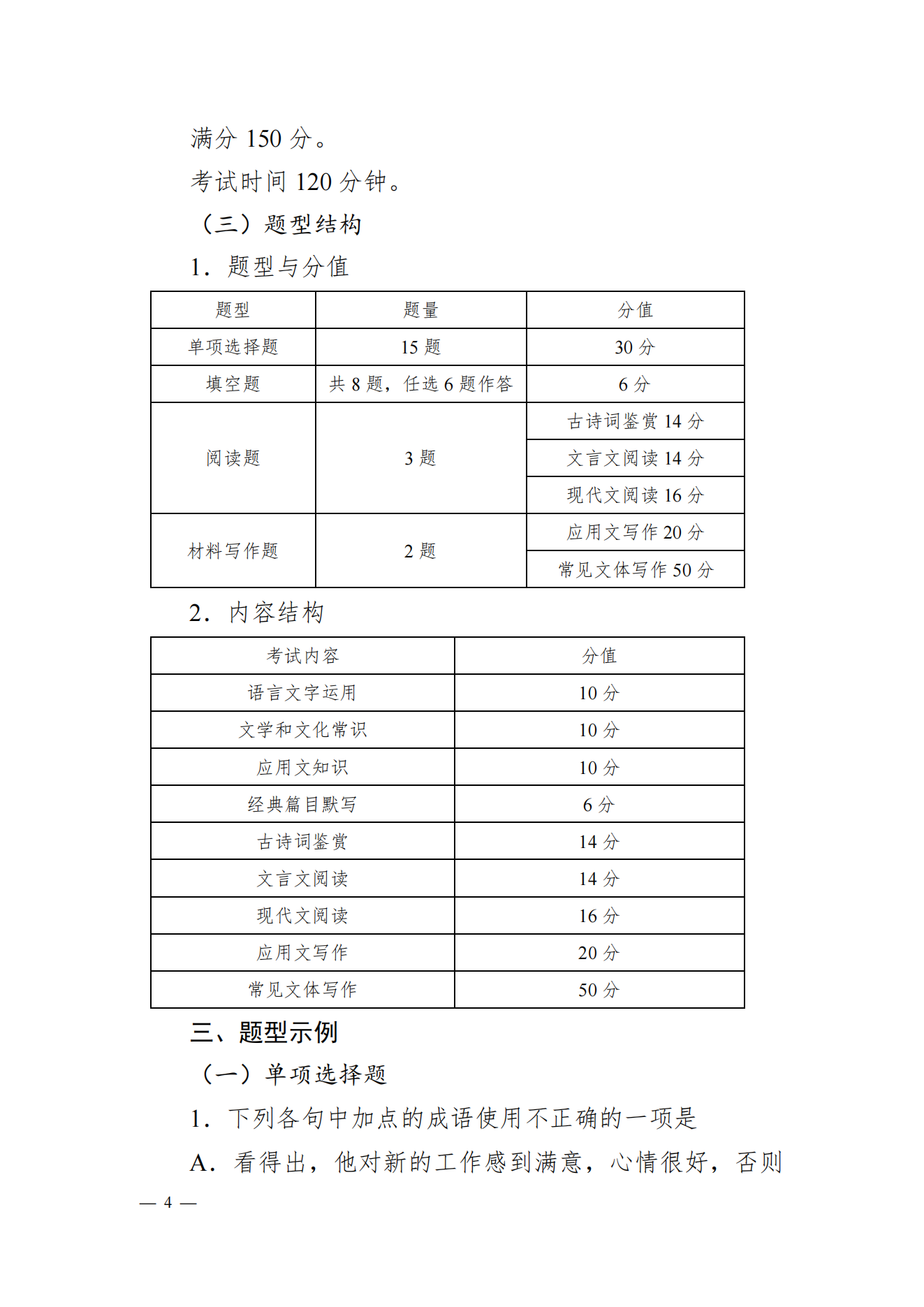
广西普通高等教育专升本考试大纲与说明(语文)(2026 年版)
时间:2025-09-17 15:32:32
来源:广西壮族自治区招生考试院 作者:通识教育学院
浏览量:26次
附件:广西普通高等教育专升本考试大纲与说明(语文)2026年版
下一篇:广西普通高等教育专升本考试大纲与说明(英语)(2026年版)
防城港市江山半岛教育园区
0770-2076116
518055
版权所有:CopyRight © 防城港职业技术院校
桂ICP备2021004845号-2